

近日,中国人民银行会同市场监管总局、银保监会、证监会联合印发《金融标准化“十四五”发展规划》(以下简称《规划》)。《规划》依据《中华人民共和国国民经济和社会发展第十四个五年规划和2035年远景目标纲要》《国家标准化发展纲要》制定,明确“十四五”时期统筹推进金融标准化发展的指导思想、基本原则、主要目标、重 点任务和保障措施。
《规划》以习近平新时代中国特色社会主义思想为指导,深入贯彻党的十九大和十九届历次全会精神,坚持以人民为中心,坚定不移贯彻新发展理念,以支撑金融业高质量发展为主题,以深化金融供给侧结构性改革为主线,以维护国家金融安全为底线,推动标准化与金融业重 点领域深度融合,支持健全现代金融体系,融入和服务以国内大循环为主体、国内国际双循环相互促进的新发展格局。
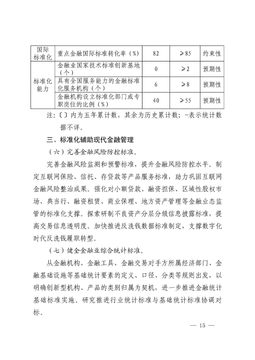
《规划》提出,到2025年,与现代金融体系相适应的标准体系基本建成,金融标准化的经济效益、社会效益、质量效益和生态效益充分显现,标准化支撑金融业高质量发展的地位和作用更加凸显。展望2035年,科学适用、结构合理、开放兼容、国际接轨的金融标准体系更加健全,市场驱动、政府引导、企业为主、社会参与、开放融合的金融标准化工作格局全面形成,标准化成为支撑金融业高质量发展的重要力量。
《规划》明确七个方面的重 点:
一是标准化辅助现代金融管理。完善金融风险防控标准,健全金融业综合统计标准,推进金融消费者保护标准建设,加强标准对金融监管的支持。
二是标准化助力健全金融市场体系。完善金融基础设施标准,深入推进证券期货标准建设,加大黄金市场标准供给,拓展升级保险市场标准。
三是标准化支撑金融产品和服务创 新。加快完善绿色金融标准体系,有效推进普惠金融标准建设,加强产业链供应链金融标准保障。
四是标准化引领金融业数字生态建设。稳步推进金融科技标准建设,系统完善金融数据要素标准,健全金融信息基础设施标准,强化金融网络安全标准防护,推进金融业信息化核心技术安全可控标准建设。
五是深化金融标准化高水平开放。加快先进金融国际标准转化应用,积极参与金融国际标准化活动。
六是推动金融标准化改革创 新。优化金融标准供给结构,强化金融标准实施应用,培育金融标准化服务业,推动金融标准检测认证协同发展。
七是夯实金融标准化发展基础。优化金融标准化运行机制,提升金融机构标准化能力,推动金融标准化工作数字化转型,加强金融标准化人才队伍建设。
《规划》提出加强组织领导、完善实施机制、强化宣传交流等保障措施,确保各项目标任务落到实处。
以下为文件全文: