一文读懂供应链金融!!!

发布时间:2021年1月18日 16:47

1

什么是供应链金融


图片


图片


图片


图片


图片


图片


图片


图片



2

供应链金融的本质是什么



图片



3

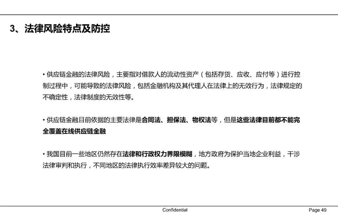
为什么需要重视供应链金融



图片


图片


图片



4

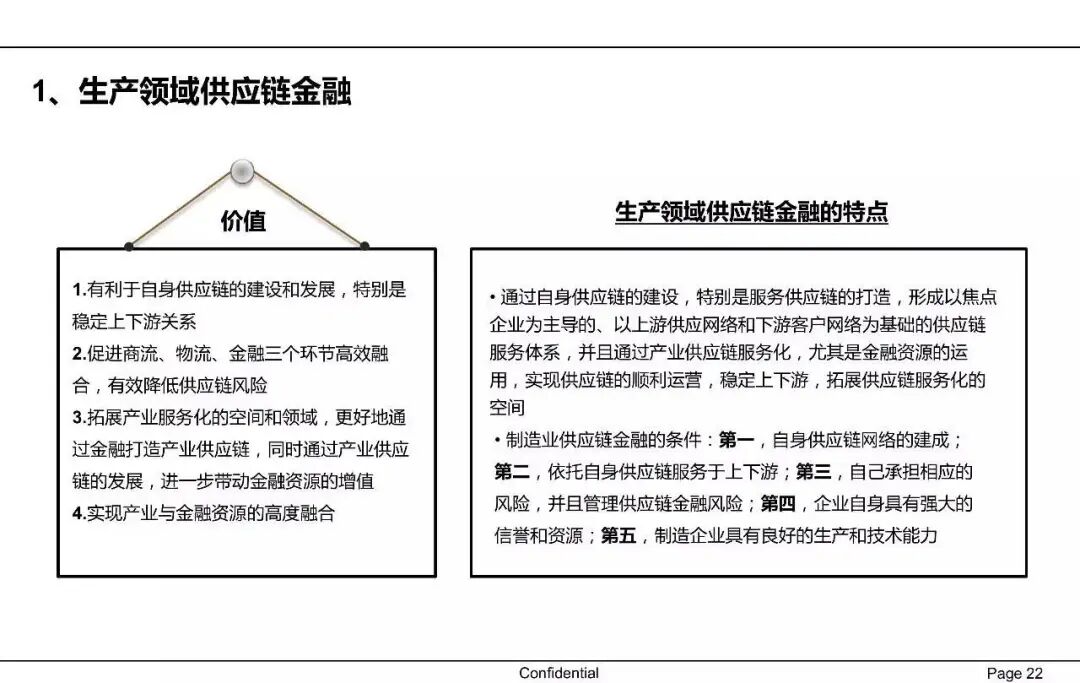
哪些行业适合做供应链金融



图片


图片



5

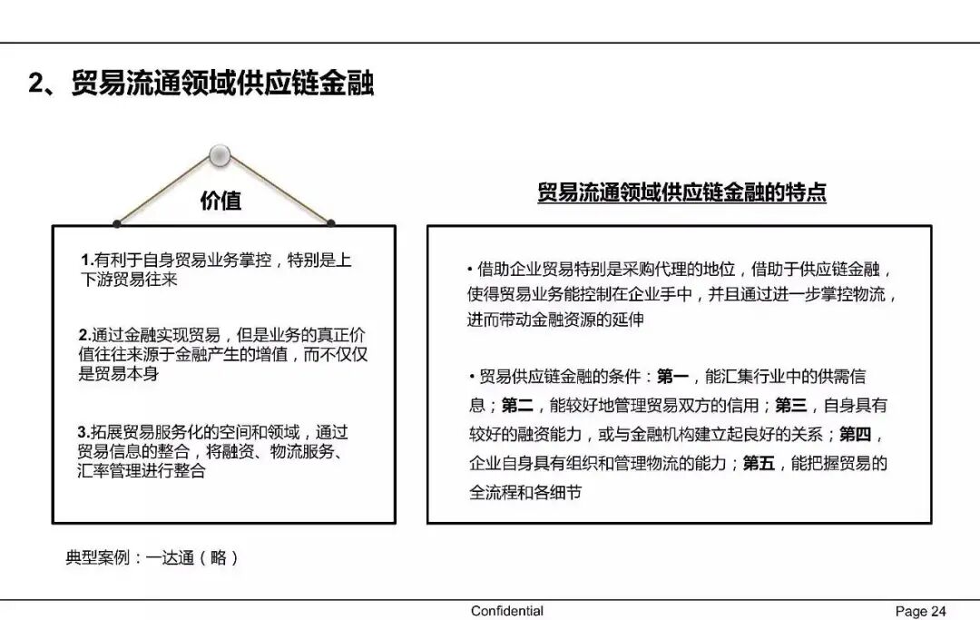
供应链金融有哪些玩法



图片


图片


图片


图片


图片


图片


图片


图片



6

供应链金融发展趋势是什么



图片


图片


图片


图片


图片


图片



7

如何从0到1建立供应链金融业务运营体系



图片


图片



8

大数据在供应链金融中有哪些应用



图片


图片


图片


图片



9

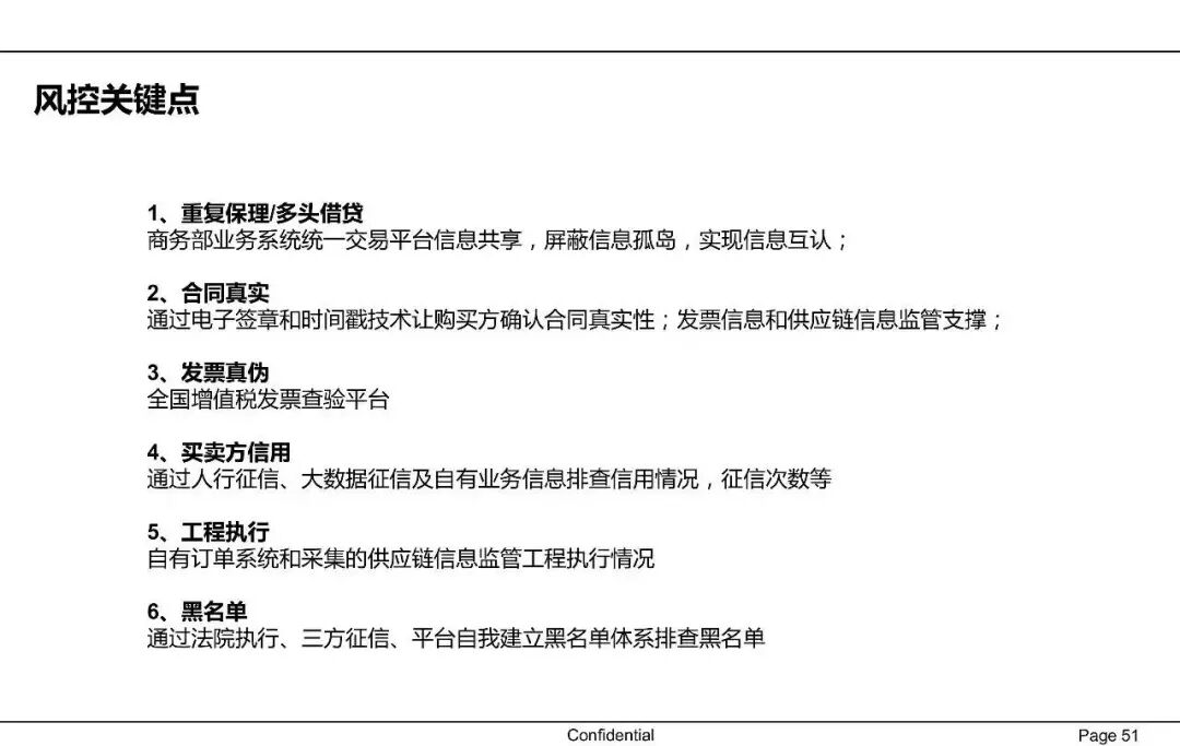
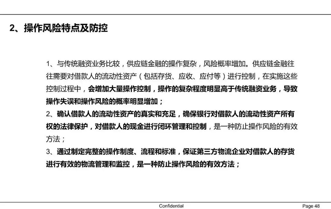
供应链金融如何做风控



图片


图片


图片


图片


图片


图片


图片


图片


图片


图片



10

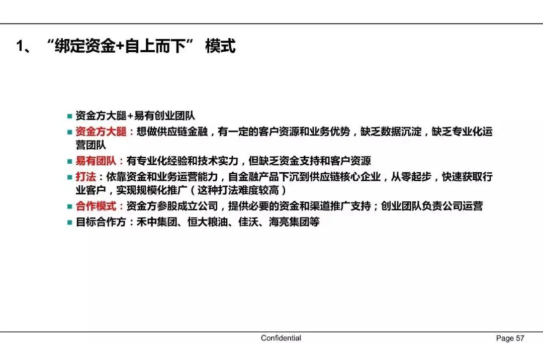
供应链金融领域有哪些可切入的创业机会



图片


图片


图片


图片


图片


图片


图片

干货.jpg